陽江消防“雙隨機 一公開”,10月份以下單位將被抽查
時間: 2021-10-02 09:05:54
來源: 本網
閱讀量:-
【打印】
字號:小 中 大
陽江市2021年10月份“雙隨機、一公開”消防監督抽查計劃公示
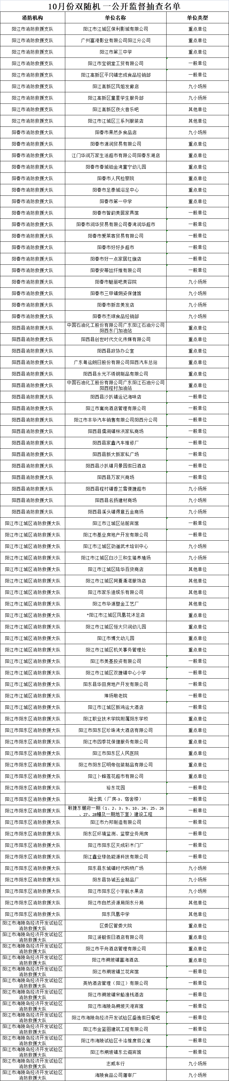
為加強事中事后監管,規范消防執法行為,根據《國務院關于在市場監管領域全面推行部門聯合“雙隨機、一公開”監管的意見》(國發〔2019〕5號)要求,按照上級消防部門統一部署,我支隊使用應急管理部“雙隨機、一公開”消防監管信息平臺(試用),采取隨機抽取檢查對象、執法人員的方式,在全市范圍內進行隨機抽查,共抽查2021年10月份消防監督檢查單位92家,其中,在92家單位里抽取不少于2%的單位同步開展消防產品監督檢查。請被抽查單位完善消防檔案,保持消防設施器材完好有效,做好被檢查準備。檢查時被抽查單位消防安全責任人、管理人和消防設施維護保養單位工作人員應同時在場。現將抽查計劃公示如下:
陽江市消防救援支隊
2021年10月2日
附:廣東省消防救援總隊“雙隨機 一公開”抽查事項清單



分享到:

